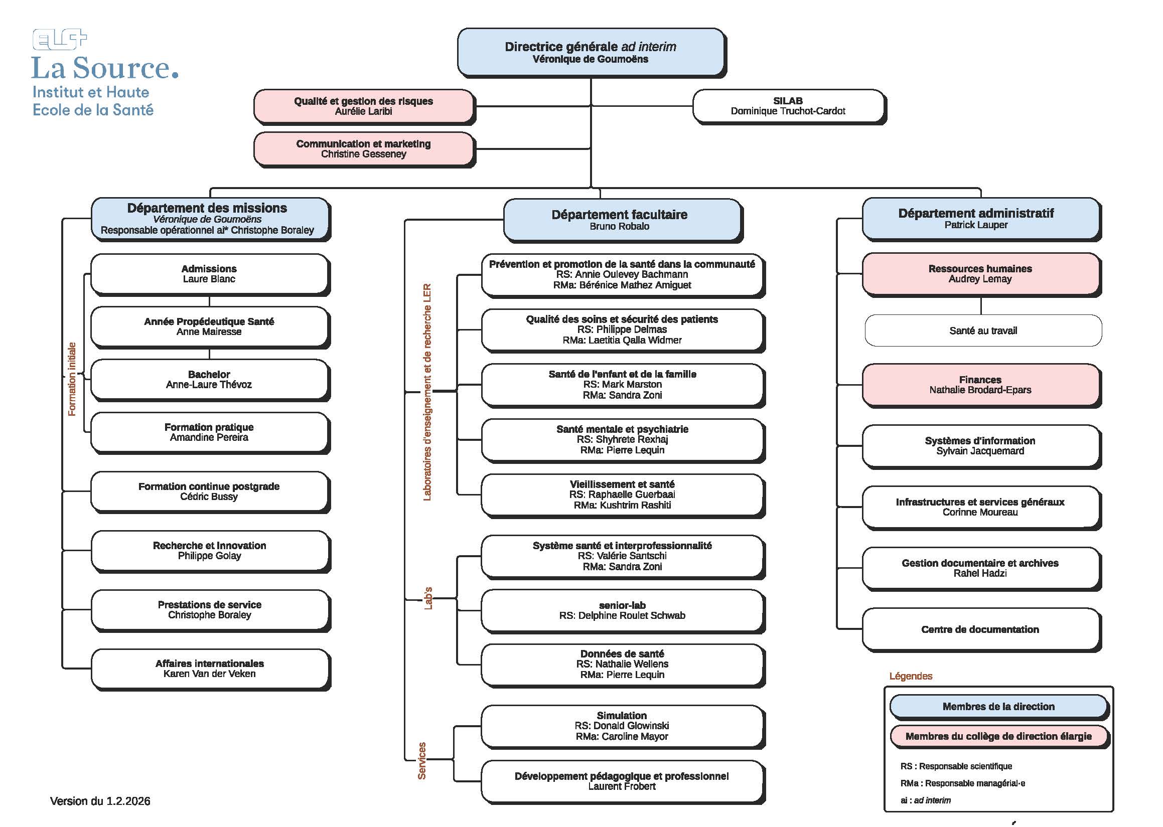
La Direction: Véronique de Goumoëns, Patrick Lauper, Bruno Robalo.
© Anne-Laure Lechat. Institut et Haute École de la Santé La Source.

La Directrice Générale est nommée par le Conseil de la Fondation La Source, sur préavis du Département de l’enseignement et de la formation professionnelle (DEF) et de la HES-SO.
Les compétences de la Directrice Générale et de la Direction sont définies par l’article 26 de la LHEV.

Coordonnant les trois missions des hautes écoles que sont l’enseignement, la recherche et le transfert d’expertises, ce département s’organise en plusieurs axes : Année propédeutique santé, Bachelor, Formations continues postgrades, Recherche et innovation, et Prestations de service.

Ce département contribue activement à la production de nouvelles connaissances dans le domaine de la santé et à leur transfert dans les pratiques cliniques et dans les programmes de formation, répondant ainsi aux enjeux de santé publique actuels et futurs.

Comprenant les services des Ressources Humaines, de la Finance et comptabilité, des Systèmes d’information, des Infrastructures et services généraux, le Centre de documentation et les Archives, ce département dirige, organise et coordonne la majorité des services dits transversaux ou de soutien.
Composée d’une directrice générale et de deux directeurs de départements, la Direction dirige l’école sur les plans pédagogique, scientifique, administratif et financier. Elle décide de la structure et du fonctionnement de l’institution.
La Direction est épaulée par un Collège de direction élargie et un état-major en charge notamment des missions «qualité et gestion des risques», «communication», «affaires internationales» et «innovation».
Organe délibérant, il préavise les propositions de la Direction soumises au département en vue de l’établissement du plan d’intentions cantonal et le projet de budget. Il se prononce sur le rapport d’activité, adopte le règlement interne et peut émettre des recommandations sur toute question liée à l’école. Il est composé de 10 représentant·es: 5 membres du personnel enseignant et de recherche, 2 membres du personnel administratif et technique et 3 étudiant·es, avec un mandat de trois ans, renouvelable une fois pour le personnel et de un an, renouvelable deux fois pour les étudiant·es.
